时间:2026-03-09 来源:健康管理中心、妇科 编辑:


三八妇女节,不仅是一个节日,更是对女性独特价值和贡献的礼赞。为迎接第116个“三八”国际妇女节,致敬每一位了不起的女性,江门市中心医院健康管理中心、妇科特别推出妇女节专属福利活动,以专业、贴心的健康服务,守护女性身心健康,让关爱与温暖常伴左右。
健康管理中心

一、活动时间
2026.3.7-2026.3.31
二、活动地点
江门市中心医院健康管理中心
三、活动对象
全体女性体检者
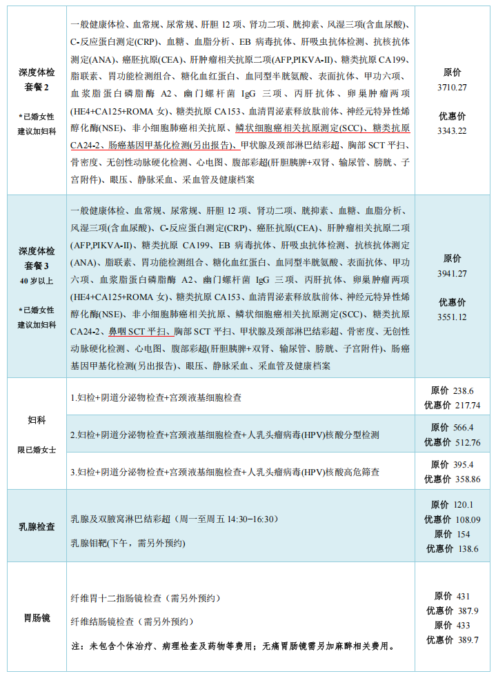
四、活动内容


五、温馨提示
1.此活动套餐的体检项目已为最优惠套餐,不支持退费。
2.活动期间开单并成功缴费的体检单有效期到2026年3月31日。
3.入职体检套餐、耗材、另加项目不参与优惠活动。
4.本次活动江门市中心医院健康管理中心保留最终解释权。
六、体检须知
1.请在我院公众号预约体检。检后7个工作日手机查看体检报告。


△(左)长按扫码进行体检预约
(右)长按扫码查询体检报告△
2.抽血、腹部彩超检查前请空腹(禁食8-10小时)。高血压患者按常规服药,早上服降压药后再体检。
3.女士体检请勿穿连衣裙/裤袜体检,妇科检查避开月经期,经期结束三天后方可进行。
4.单选的项目需另加诊查费、抽血项目需加静脉采血及采血管费。
5.开单当天如果彩超已满额,需要另行预约彩超时间,不便之处,敬请见谅。
妇科

为迎接“三八”国际妇女节,江门市中心医院妇科盆底健康诊治中心将开展盆底健康爱心活动,福利多多。
盆底健康诊治中心已成立十三年,拥有卓越的盆底诊治团队及先进的诊疗设备。
一、活动时间
即日起至3月8日
二、活动地点
江门市中心医院门诊北楼3楼妇科门诊
三、温馨提示
活动仅限现场报名,体验名额不可转让,先到先得,人满即止。
四、电话咨询
0750-3165670
*本活动最终解释权归江门市中心医院所有。

健康是人生最宝贵的财富,也是绽放美丽的基石。在这个专属您的节日里,不要错过这份特别的关爱。抓住机会,给自己的健康投资,让盆底疾病早预防、早发现、早治疗,让我们一起以最好的状态,迎接生活的每一个美好瞬间!
欢迎各位女神们
扫描二维码参与完善
盆底功能障碍问卷调查表

延伸阅读

一、盆底健康要重视
女性盆底是盆腔下面承托盆腔器官的肌肉、筋膜、韧带及其神经,它犹如一张“吊床”,托住膀胱、子宫、直肠等重要器官,维持其正常解剖位置,在控制排尿、排便以及在性生活功能方面发挥重要的作用。然而,当盆底组织受损或者松弛时,就会导致盆底功能障碍,给我们的生活带来诸多困扰。

1.盆腔器官脱垂:膀胱、子宫、直肠等器官失去正常支撑,部分或全部脱出阴道口,引起阴道异物感、大小便困难、下腹部坠胀、性生活困难等,严重影响女性的生活质量和心理健康。

2.尿失禁:尿液无法有效控制,咳嗽、打喷嚏等增加腹压或急尿时出现尿失禁情况,不仅影响日常生活、工作、社交,还可能带来尴尬、不自信、焦虑等负面情绪。

3.性功能障碍:阴道松弛、阴道干涩、反复阴道感染等问题,影响性生活质量乃至夫妻感情。
4.排便障碍:便秘、粪失禁、排便不尽等问题,造成生活不便和心理压力。
5.慢性盆腔疼痛:盆底肌肉紧张或痉挛,反复或长期盆腔疼痛(下腹部或阴部疼痛),给女性带来难以言语的痛苦。
二、盆底功能检查
盆底功能检查是及早发现盆底功能障碍的有效措施。盆底功能的状态是不断变化的,生活中很多因素会让女性盆底损伤,因此建议青年女性至少两年一次盆底功能检查;中老年女性因绝经期的到来,盆底功能会经历一个快速下降的阶段,45岁以后,建议盆底功能筛查的频率提高到一年一次。

三、盆底修复方法
1.盆底康复治疗,适用于轻中度的盆底功能障碍性疾病。
盆底肌肉锻炼:如凯格尔运动(Kegel运动)、阴道哑铃等,通过有意识地收缩和放松盆底肌肉,以增强其力量和耐力。
电刺激/生物反馈:是盆底肌康复的得力助手。通过将特定的低频电流引入人体,刺激盆底肌肉产生规律性收缩,如同给肌肉进行一场有节奏的“健身训练”。这种治疗方式能够有效激活盆底肌的神经肌肉连接,促进肌肉的血液循环和新陈代谢,增加肌肉的耐力和弹性。无论是产后盆底肌松弛,还是因年龄增长导致的盆底功能衰退,电刺激治疗都能为您提供有效的解决方案,帮助您重拾盆底肌活力,轻松应对生活中的各种挑战。
磁疗:利用外部磁场对盆底肌及神经进行刺激,使之产生感应电流,影响神经肌肉组织的代谢和电活动,调控盆底神经电生理效应,唤醒运动神经元,提高患者对深层、浅层肌肉收缩时本体感觉的敏感性,调动盆底相关肌肉参与盆底运动,强化盆底肌肉,从而治疗盆底功能障碍性疾病:尿失禁、盆腔疼痛、粪失禁、便秘、膀胱过度活动症(OAB)、神经源性盆底功能等。


2.二氧化碳激光治疗,一种先进的非侵入性治疗技术,在女性私密健康领域发挥着重要作用。
它利用高能量的二氧化碳激光,精确作用于病变组织,瞬间产生高温,使病变组织气化、碳化,同时刺激胶原蛋白的再生和重组。对于外阴和阴道的一些问题,如外阴白斑、阴道干涩、萎缩性阴道炎等,二氧化碳激光治疗能够有效改善局部血液循环,增加组织的弹性和湿度,缓解瘙痒、疼痛等不适症状,提升私密部位的健康和舒适度。它就像是一把精准的“健康手术刀”,在不损伤正常组织的前提下,为您的私密健康保驾护航。
3.子宫托,一种保守的无创治疗方式。
利用合适的子宫托阻挡脱垂器官,恢复原位,操作简单,简单经济。

4.手术治疗。
对于严重的盆底功能障碍患者,可能需要进行手术治疗以恢复盆底结构的完整性。
来源:健康管理中心、妇科
二审:健康管理中心 钟毓瑜、妇科 钟倩、统战宣传科 何家怡
三审:服务管理科 温力生、统战宣传科 廖欣
编辑:杨嘉蔚(江门日报)